Tendencias actuales de la psicología educativa.

La psicología está comúnmente vinculada a la discusión y análisis de enfermedades mentales, como la depresión, la ansiedad o la esquizofrenia, por ejemplo. También se hace generalmente sinónimo de terapia y asesoramiento. Si bien la psicología se enfoca en las enfermedades mentales y la terapia, es un campo de estudio mucho más.
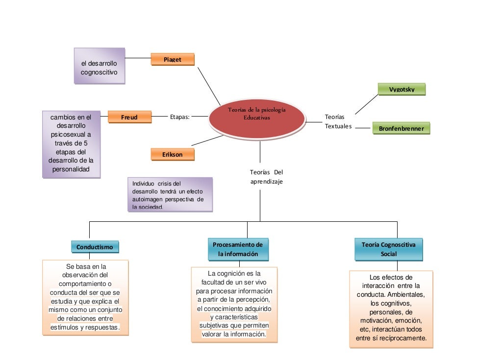
Teorías de la Psicología Educativa

Abstract. El libro es un compendio de las aportaciones a la educación de seis teorías psicológicas: la conductista, la cognoscitiva, el humanismo, el psicoanálisis, el constructivismo y la.
¡Aprendamos sobre Psicología Educativa! CLASE 5 DE JUNIO, TEORIAS DE APRENDIZAJE

La psicología educativa; explicamos en qué consiste, qué estudia (objeto de estudio), sus ramas, teorías y sus autores.
TEORÍAS DE LA PSICOLOGÍA EDUCATIVA

La psicología educativa analiza los modos en que aprendemos y enseñamos y trata de aumentar la efectividad de las distintas intervenciones educativas a fin de optimizar el proceso. También trata de aplicar los principios y leyes de la psicología social a las instituciones y organizaciones educativas. Dicho de otro modo, el objeto de estudio.
TEORIAS DE LA PSICOLOGÍA EDUCATIVA Mind Map

La psicología educativa, psicología de la educación o psicología educacional es la rama de la psicología que estudia los procesos de cambio surgidos en la persona como fruto de su relación con instituciones educativas formales o no (escuelas, familia, etc.). A diferencia de la psicopedagogía, que se dedica al estudio de procesos.
Infografía Teorías del Aprendizaje Teorias del aprendizaje, Psicologia del aprendizaje

Psicología. La psicología educativa es una de las ramas más antiguas en el campo, con raíces que se remontan al menos a Platón. Platón creía que el aprendizaje se basa en la capacidad innata de la mente para recibir información y juzgar su valor intelectual y moral. El alumno más destacado de Platón, Aristóteles, enfatizó cómo el.
LA FUNCIÓN DE LA PSICOLOGIA La función de la psicologia en la educación.

La psicología educativa analiza el aprendizaje con el objetivo de diseñar métodos, modelos y técnicas que contribuyan al desarrollo cognitivo de los estudiantes. La psicología educativa no solo se aplica al entorno escolar. Los seres humanos somos individuos en continuo aprendizaje más allá de nuestra etapa académica.
Cuadro comparativo de las principales teorías educativas Teorias del aprendizaje, Psicologia

Teoría de la psicología educacional. También llamada psicología Gestalt, es una rama de la psicología que se centra en el estudio psicológico del aprendizaje en diversas situaciones educativas. Abarca la psicología de la enseñanza, así como el estudio más reciente de la psicología social dentro de los entornos escolares.
¿Qué es la Psicología Educativa? Pedagogía MX YouTube

La actividad del psicólogo escolar se desarrolla en la escuela y se resume en 3 objetivos: 1. Conocimiento de las características intelectuales, emocionales y sociales del alumno, de manera que pueda emitir un diagnóstico de sus características personales y de sus necesidades y posibilidades educativas. 2.
Jean Piaget (Teoría GenéticoEvolutiva), Psicología Educativa. YouTube

Índice. 1 La psicología educativa y su importancia en el aprendizaje; 2 Conductismo: la teoría que revolucionó la educación; 3 El cognitivismo y el papel de los procesos mentales; 4 El constructivismo: aprendizaje a través de la experiencia; 5 La teoría sociocultural y la influencia del entorno en el aprendizaje; 6 Teoría del aprendizaje significativo: dar sentido a lo aprendido
IntroduccióN A La PsicologíA Educativa

En este análisis, exploraremos las filosofías del aprendizaje y las teorías educativas, examinando las contribuciones de prominentes pensadores como Descartes, Rousseau, Locke, Karl Popper, Gesell y Kant, para comprender sus perspectivas y su impacto en la Psicología Educativa. Filosofías del aprendizaje: El enfoque filosófico en la.
Teorias de la psicologia educativa
Teorías Clave en Psicología Educativa. Aunque los programas de psicología educativa incluyen numerosas teorías, muchos expertos identifican cinco escuelas principales de pensamiento: el conductismo, el cognitivismo, el constructivismo, el experiencialismo y las teorías del aprendizaje contextual social. A continuación se resumen estos.
Cuadro Comparativo de las teorias de la psicologia Mente Aprendizaje
Colegio Oficial de Psicólogos de Madrid España. Hernández Madrigal, Pastor Campos de Acción del Psicólogo Educativo: Una Propuesta Mexicana Psicología Educativa. Revista de los Psicólogos de la Educación, vol. 15, núm. 2, 2009, pp. 165-175 Colegio Oficial de Psicólogos de Madrid Madrid, España. Cómo citar el artículo.
Mapa conceptual psicologia educativa

El principal objetivo de la psicología educativa es comprender el proceso de desarrollo cognitivo, emocional y psicológico de los alumnos. Además, también se encarga de estudiar los distintos factores que influyen en el proceso de aprendizaje, como la motivación, la creatividad, las diferencias individuales y las dinámicas entre.
TEORÍAS DEL APRENDIZAJE Teorias del aprendizaje, Psicologia del aprendizaje, Psicologia

La psicología educativa es un conocimiento que tiene ver con la aplicación de los principios y explicaciones de la psicología a la teoría y a la práctica educativa. Una de las características que ha penalizado la conceptualización y el reconocimiento de la psicología de la educación es su falta de identidad.
TEORÍAS DE LA PSICOLOGIA EDUCATIVA
El aprendizaje es más probable que se dé y sea más duradero cuando se da por iniciativa propia. 7. Inteligencias múltiples. Howard Gardner elaboró en 1983 la teoría de las inteligencias múltiples, en la cual sostiene que la comprensión de la inteligencia no está dominada por una sola capacidad general.